亚足联挑战联赛 _6000万科室资金去向成谜?三甲医院主任被下属实名举报,院方称已停职
如何申请皇冠代理(huangguan.hk)开会员号,招代理/条件好/皇冠信用网/招登1登2登3地区代理4月初,网友@像雾像云又像风 举报湖南中医药大学第一附属医院健康管理科主任叶某巨额财产来源不明、非法侵占公有资金等,引发关注亚足联挑战联赛 。
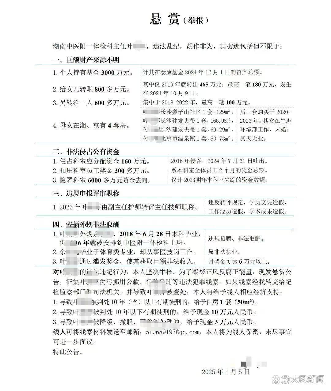
悬赏式举报——
医院一主任巨额财产来源不明、非法侵占公有资金亚足联挑战联赛 ?
网友“悬赏3万至10万元现金或50平方米住宅”征集证据
举报信息显示,该网友公开征集叶某贪污挪用公款、行贿受贿等违法犯罪线索,并称愿意给予线人相应的经济支持,金额3万至10万元不等,最高赠予1套50平方米住房亚足联挑战联赛 。

华商报大风新闻记者注意到,在“巨额财产来源不明”项目中,其称叶某个人持有基金3000万元;其给女儿转账800余万元,仅2019年转出465万元,最高单笔180万元,于2024年10月9日转出;另转给一人600多万元,集中于2018年至2022年,最高单笔100万元亚足联挑战联赛 。此外,叶某及其女儿在长沙、北京有多套房产。

在“非法侵占公有资金”项目中,其称叶某2016年侵吞科室本应分配的资金160万元,2024年7月31日退还;扣押科室员工奖金300多万元;隐匿科室2023年6000多万元资金亚足联挑战联赛 。
展开全文
此外,该网友还举报了违规申报评审职称,安插亲戚非法入职、取酬等问题亚足联挑战联赛 。
当事人讲述——
自称遭遇职场霸凌亚足联挑战联赛 ,决定通过举报反击
投诉经济问题后亚足联挑战联赛 ,科室发放160万元奖金
4月10日上午,华商报大风新闻记者联系到该网友陈女士,她表示,自己是湖南中医大一附院健康管理科的工作人员,系健康管理科主任叶某的下属亚足联挑战联赛 。2023年12月,她开始举报叶某,“她一直和心腹对我职场霸凌。她给自己的心腹每月发数万元奖金,却克扣我的奖金。”
“我忍气吞声很多年,实在受不了了,就开始举报亚足联挑战联赛 。”陈女士坦言,起初,她一直在举报叶某的职称评审问题,但没有结果,她便转而投诉其经济问题。
陈女士表示,2016年前后,他们科室有一笔奖金始终没有发下来,她便向院方举报亚足联挑战联赛 。最终,叶某在科室内称有160万元的奖金将会发放,“我这才知道,当年一共拖欠了我们员工160万元。”
2024年7月19日,陈女士与健康管理科一负责人的录音显示,陈女士询问,“160万元的奖金不会不发给我们吧?”负责人回复,“怎么可能,都说出来了,肯定不会收回去的亚足联挑战联赛 。前段时间开会,突然说了这件事。”
陈女士说,除此之外,科室至今仍拖欠了他们2个月的奖金,“科室100多人,每月奖金都在上百万亚足联挑战联赛 。”
6000万元失踪亚足联挑战联赛 ?——
2023年1月至12月表格:业务收入1.3亿元
年度《收支明细表》只显示5964万元
在陈女士提供的举报材料中,提及2023年健康管理科失踪6000万元资金亚足联挑战联赛 。她表示,在科室的管理群内,每月都会将业务量统计表格放入群中。
根据2023年1月至12月的统计表显示,“减免后金额”栏目,1月678万余元,2月1100万余元,3月1196万余元,4月925万余元,5月954万元,6月1022万余元,7月867万余元,8月782万余元,9月1094万余元,10月1450万余元,11月1727万余元,12月1243万余元亚足联挑战联赛 。总计金额约为1.3亿元。
根据盖湖南中医药大学第一附属医院健康管理科公章的《收入支出明细表》显示,2023年计奖收入为5964万余元,科室成本近4841万元,收支结余为1123万余元亚足联挑战联赛 。

华商报大风新闻记者注意到,科室成本与收支结余的总金额,与计奖收入一致亚足联挑战联赛 。而计奖收入与2023年1月至12月的统计表格,统计的1.3亿元总金额,相差7000余万元。
陈女士解释道,“我们省级三家医院体检没有折扣,一些单位集体体检,顶多是原价的九折亚足联挑战联赛 。年度收支表只有5900多万元,因此科室一年至少有6000万元左右的资金下落不明。”“我向上级投诉,领导说钱还没结回来。”
“2024年的《收入支出明细表》我们已经看不到了,明明可以公开的财表,我不知道为什么要遮掩亚足联挑战联赛 。”陈女士说。
巨额财产亚足联挑战联赛 ?——
向女儿转账超800万亚足联挑战联赛 ,最大单笔180万元
2024年4月,陈女士将叶某相关问题投诉至上级有关部门亚足联挑战联赛 。同年11月前后,有关部门向她反馈了叶某名下资产的情况。
陈女士说,有关部门调查的信息,证实了叶某存在的巨额财产来源不明问题亚足联挑战联赛 。
根据陈女士从有关部门获得的转账记录显示,2015至2024年间,叶某向其女儿付某转账超800万元,2018年至2024年最多亚足联挑战联赛 。其中2024年10月9日,单笔转账180万元;2019年1月18日、1月19日、12月10日,均有单笔转账100万元的情况。
此外,陈女士从有关部门处获得的转账记录显示,叶某还向其上级领导有大量转账记录,其中2020年4月7日,单笔转账100万元亚足联挑战联赛 。她解释道,总金额超600万元。
亲戚违规入职亚足联挑战联赛 ?——
体育生还没毕业便进入健康管理科工作
余某某此前回应称亚足联挑战联赛 ,我不是体育专业毕业的
“最离谱的是,叶某的体育生外甥,在没毕业的情况下,便进入了我们科室亚足联挑战联赛 。”陈女士说。根据一份《健康管理科的体检表》显示,余某某,职称为“技师”,进科时间为“2017年7月1日”。
根据陈女士提供的余某某的《毕业证书》显示,余某某,2014年9月至2018年6月,在某体育学院的运动训练专业四年制本科学习亚足联挑战联赛 。
华商报大风新闻记者从学信网确认,该《毕业证书》属实亚足联挑战联赛 。记者注意到,余某某的入科时间为2017年7月1日,比毕业时间早一年。
陈女士说,2024年,她举报该问题后,余某某被调至医院工会的健身房工作亚足联挑战联赛 。
4月10日,华商报大风新闻记者尝试联系余某某,未获回应亚足联挑战联赛 。
据4月9日新京报报道,余某某否认了陈女士举报的问题,“我不是体育专业毕业的,我正常考试入职,纪委早就调查完这件事了亚足联挑战联赛 。”他承认自己被调入医院工会工作,表示只是正常的工作调动。
相关方回应——
医院纪委:叶某已停职亚足联挑战联赛 ,正介入核查
叶某未回应相关投诉
陈女士说,4月10日,她收到了医院纪委负责人的电话,“他说,医院相关负责人、纪委负责人要和我碰面亚足联挑战联赛 。并告诉我,院方已经将叶某停职,正在进一步处理。”
华商报大风新闻记者通过该院纪委工作人员,证实了叶某被停职的信息亚足联挑战联赛 。该工作人员说,“我们前段时间已经收到了投诉,正在核查,具体情况建议联系医院宣传部。具体核查内容,将围绕网络投诉进行。”
关于调查进展,及科室6000万元资金去向,违规安排亲属入职等,记者先后联系了医院党委、纪委等多位部门负责人,无果亚足联挑战联赛 。
据新京报4月9日报道,该院纪委书记成某说,“我们正在迅速地调查,叶某还在正常上班亚足联挑战联赛 。”该院宣传部则表示,如有调查结果,将对外通报。
关于陈女士举报叶某巨额财产来源不明、非法侵占公有资金等是否属实等,记者尝试联系叶某,未获回应亚足联挑战联赛 。
华商报大风新闻记者 佘晖
(来源:大风新闻)
猜你喜欢
- 2天前世界杯足球平台代理_受贿1.17亿余元,黑龙江省人大常委会原党组成员李显刚一审被判无期
- 3天前皇冠信用网怎么代理_95后姑娘大学毕业2年后,回村养6万多条毒蛇年入百万元,当事人:父亲养蛇30年,起初不让自己接触这个行业,觉得养毒蛇危险性太高
- 4天前皇冠信用网平台出租_湖人背水一战:詹姆斯领衔,力争季后赛主场优势
- 2周前皇冠信用网在线开户_卸任高校党委书记3年多后,64岁的张斌被查
- 2周前正版皇冠信用网_伊朗一枚导弹,炸出了乌克兰的隐藏实力!每天能产2000架拦截型无人机
- 2周前皇冠会员如何申请_泽连斯基夫人谈下届总统选举:“这让人精疲力尽,我们俩都累了”,但无法左右丈夫关于是否参选的决定
- 2周前皇冠信用网代理注册_西班牙宣布对参与美伊战事的军用飞机关闭领空
- 2周前如何代理皇冠信用_记者直击太原大火:起火建筑位于核心商圈,疑底商烧烤店起火,引燃高楼外立面保温层
- 3周前皇冠信用网会员怎么开通_经济学家巴曙松夫妇失联,将其拖下水的拓择汇利运营超10年!
- 3周前皇冠信用网会员怎么开通_45岁演员李尚宝去世!曾出演《隐秘而伟大》等作品
- 3周前五大联赛比分_油价,大反转
- 3周前皇冠信用网注册_“一降价你还不是像狗一样跑过来”,罗技官方账号发布鼠标广告侮辱消费者,品牌方回应
- 3周前皇冠足球管理平台出租_全国禁赛5年!凉山队一球员不满判罚赛后飞踹拳击裁判,此前已被四川省内禁赛5年
- 3周前皇冠登录地址_江苏徐州一18岁女生上午做双眼皮,下午隆鼻手术麻醉后休克昏迷一周,家属:“被朋友骗去做手术,网贷了4万”,美容院否认
- 3周前新版hga050皇冠_女大学生住院做检查,报告竟是假的!珠海中山五院等多方回应
- 3周前信用网怎么开户_上海迪士尼十周年限定“米妮蒸包”一份70元引争议,实物为三个包子搭配薯片
- 3周前皇冠信用网去哪里弄_美盟友终于察觉到不对劲:伊朗打击美资炼油厂,怎么把自己卷进来了?
- 4周前正版皇冠信用网代理_载运25.4万吨中东原油的油轮靠泊广西钦州港
- 4周前正版皇冠信用网代理_以军称伊朗向以中部发射携带集束炸弹弹头的导弹
- 4周前皇冠信用网出租代理_越南最强战舰再次访华,这次越方不再遮掩,大方邀请中方登舰,对美国释放明确信号
- 4周前皇冠信用网出租代理_视频丨日本东电公司公布福岛核电站3号机组反应堆内部画面
- 4周前怎么申请皇冠信用网_斯诺克世界公开赛赵心童出局 八强中吴宜泽成东道主独苗
- 4周前皇冠信用网如何申请_小米“蛟龙底盘”命名引争议,此前已注册“小米龙骨、小米龙鳞”等多个龙字商标
- 4周前皇冠信用最新地址_胖东来馒头爆火,每人限购12个,工作人员:代购比较多,商品热度回落后会解除


网友评论
有道翻译
回复顶!顶!顶!https://i-youdao.com.cn